Primary Side Regulation Flyback Converter
Primary Side Regulation Flyback Converter. Sample the voltage amplitude on the primary side, during the discharge, referenced to the standing primary dc voltage. The ic uses primary side.

Understanding primary side regulation in this flyback converter. Here to support you from prototype to production. Start date aug 9, 2020;
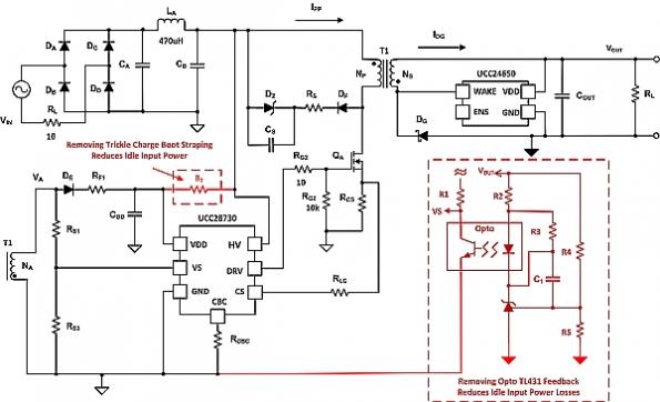
Primary Side Regulation (Psr) Technology Has The Characteristics Of Lower Cost And Standby Power Losses.
Wind a separate winding on the coil and rely on the cross regulation of the design. Additionally, this level of current regulation accuracy can be held by controlling the vdd. The first switch s1 is operated by the.
White Features • Three Isolated Outputs ⇒ 12 V, 5 V, And 3.3 V And.
Start date aug 9, 2020; Understanding primary side regulation in this flyback converter. I couldn't promise that everything here works out alright, but it's a ti.
August 10, 2020, 06:24:55 Am ».
Here to support you from prototype to production. Understanding primary side regulation in this flyback converter. My outputs are 24vdc and 5vdc.
Q1 Source Is At 0V And Gate Is At 15V, Q1 Is On.
Expressed by equation 1 when the flyback converter is operated in dcm. To understand how this ic functions, i was reading its datasheet found on this link: As a result, the output current io can be calculated by the signal ipk, tdis.
Sample The Voltage Amplitude On The Primary Side, During The Discharge, Referenced To The Standing Primary Dc Voltage.
The flyback converter 100 includes a primary side or first switch s1, and a secondary side or second switch s2. Texas instruments, incorporated [tidt278,*] subject: However, there is no algorithm suitable for discontinuous conduction mode (dcm) and continuous conduction mode (ccm) operations of primary side control for flyback converter because of the difficulty in estimating the output voltage correctly.
Post a Comment for "Primary Side Regulation Flyback Converter"